Influenza A or SARS-CoV-2 outbreaks and other acute respiratory infections affect cytokine profile following Covid-19 pandemic in Huzhou, China
Abstract
Background: Following the global relaxation of Coronavirus disease 2019 (COVID-19) Non-Pharmaceutical Interventions (NPIs), the epidemiology and immunology of Acute Respiratory Infections (ARIs) are in rapid flux. We aimed to quantify the resurgence patterns of seven major pathogens and to define pathogen-specific host cytokine fingerprints for clinical use.
Methods: From June 1, 2024, to May 31, 2025, we conducted 52-week prospective/retrospective surveillance at Huzhou Central Hospital, China. All febrile (>37.5 °C) out- and in-patients (n = 37,425) were tested by multiplex RT-PCR for SARS-CoV-2, IAV, IBV, RSV, ADV, HRV, and Mycoplasma Pneumoniae (MP). Forty-five serum cytokines/chemokines were quantified using Bio-Plex 48-plex immunoassay in ARI pathogen positive patients and healthy controls.
Results: 18,568 cases (49.6 %) were pathogen positive. IAV dominated (30.2 %), followed by HRV (21.8 %), ADV (17.4 %), SARS-CoV-2 (17.8 %), MP (8.6 %), RSV (3.9 %), and IBV (0.2 %). Three epidemic waves were identified: a midsummer SARSCoV-2 surge (631 cases/week) and two IAV peaks (1,011 and 514 cases/week). Age distribution was bimodal (peaks 0-8 and 24-36 years); RSV, ADV, HRV and MP were pediatric-skewed (>80 % ≤12 y), whereas SARS-CoV-2 and IAV were pan-age. Coinfections occurred in 8.3 %, most commonly ADV+HRV. Serum cytokines segregated into six mechanistic signatures: (1) bFGF uniquely elevated in IAV; (2) IL-3 and MIP-1β uniformly up-regulated; (3) Eotaxin/PDGF-BB pathogen-graded suppression; (4) 19 molecules (e.g., IP-10, IL-6, GM-CSF) pathogen-graded elevation; (5) IL-1Ra, RANTES, VEGF, etc. bidirectional regulation; (6) 13 non-informative analytes. These patter006Es implicate PI3K/Akt, JAK/STAT and MAPK/ERK signaling hubs.
Conclusions: Post-pandemic ARI resurgence is asynchronous and age bimodal. Pathogen-specific cytokine fingerprints allow realtime etiology inference and precision immunomodulation, guiding rapid diagnostics, risk stratification and targeted therapy.
COVID-19; Epidemiology; Acute Respiratory Infection (ARI); Influenza A (IAV); Cytokine
ABBREVATIONS
ADV: Adenovirus; ARI: Acute Respiratory Infection; COVID-19: Coronavirus Disease 2019; HRV: Human Rhinovirus; IAV: Influenza A Virus; IBV: Infectious Bronchitis Virus; MP: Mycoplasma Pneumoniae; NPI: Non-Pharmaceutical Intervention Infections; RSV: Respiratory Syncytial Virus; SARS-CoV-2: Severe Acute Respiratory Syndrome Coronavirus 2; bFGF: Basic Fibroblast Growth Factor; CTACK: T-Cell Attracting Chemokine; Eotaxin: Eosinophil Chemotactic Factor; G-CSF: Granulocyte Colony-Stimulating Factor; GM-CSF: Granulocyte-Macrophage Colony-Stimulating Factor; GRO-α: Growth-Regulated Oncogene-α; HGF: Hepatocyte Growth Factor; IFN-α2: Interferon-alpha 2; IL-1α: Interleukin-1α; IL-1β: Interleukin-1β; IL-1Ra: Interleukin-1 Receptor antagonist; IL-2: Interleukin-2; IL-2Rα: Interleukin-2 Receptor α; IL-3: Interleukin-3; IL-4: Interleukin-4; IL-5: Interleukin-5; IL-6: Interleukin-6;IL-7: Interleukin-7; IL-8: Interleukin-8; IL-9:Interleukin-9; IL-12p40: Interleukin-IL12p40; IL-12p70: Interleukin-IL-12p70; IL-16: Interleukin-16; IL-17: Interleukin-17; IL-18: Interleukin-18; INF-γ: Interferon-γ; IP-10: Interferon-γ-inducible Protein-10; LIF: Leukemia Inhibitory Factor; MCP-1: Monocyte Chemoattractant Protein-1; MCP-1α: Monocyte Chemoattractant Protein-1α; MCP-3: Monocyte Chemoattractant Protein-3; M-CSF: Macrophage Colony-Stimulating Factor; MIF: Macrophage migration Inhibitory Factor; MIG: Gamma Interferon; MIP-1β: Macrophage Inflammatory Protein-1β; β-NGF: β-Nerve Growth Factor; PDGF BB: Platelet-Derived Growth Factor BB; RANTES: Normal T cells Expressed and Secreted; SCF: Stem Cell Factor; SCGF-β: Stem Cell Growth Factor β; SDF-1α: Stem cell factor Stromal Cell-Derived Factor-1α; TNF-α: Tumor Necrosis Factor α; TNF-β: Tumor Necrosis Factor β; TRAIL: Tumor necrosis factor-Related Apoptosis-Inducing Ligand; VEGF: Vascular Endothelial Growth Factor
INTRODUCTION
Acute Respiratory Infections (ARIs) remain a leading cause of global morbidity and mortality, particularly among children, the elderly, and immuno-compromised individuals. ARIs are caused by a variety of viral and bacterial pathogens, including influenza A/B Viruses (IAV/IBV), Respiratory Syncytial Virus (RSV), human rhinovirus (HRV), adenovirus (ADV), Mycoplasma Pneumoniae (MP) and, since 2020, Severe Acute Respiratory Syndrome Coronavirus 2 (SARS-CoV-2). The three-year global Coronavirus disease 2019 (COVID-19) pandemic, caused by SARS-CoV-2, profoundly reshaped the epidemiological landscape of infectious diseases, especially ARIs, caused by SARS-CoV-2 [1]. To curb SARS-CoV-2 transmission, countries implemented widespread Non-Pharmaceutical Interventions (NPIs), such as social distancing, mask-wearing, school closures, and travel restrictions. In China, stringent control measures, including the zero-COVID policy, mass testing, travel bans, and prolonged home quarantine, played a particularly strong role in reducing SARS-CoV-2 transmission and containing infections of other respiratory pathogens. While these measures were effective in controlling COVID-19, they also led to a marked decline in other respiratory infections, including those caused by influenza viruses, RSV, ADV, HRV, and MP [2-7].
In May 2023, the World Health Organization (WHO) officially declared that COVID-19 no longer constituted a public health emergency of international concern, marking a formal transition into the post-pandemic period. China simultaneously dismantled the zero-COVID framework. The ensuing 12–18 months therefore represent an unplanned natural experiment to quantify how ARIs re-establish endemicity and how host immune responses are reshaped after prolonged pathogen absence. The results of immunity debt and altered population seroprofiles raised concerns that resurgent pathogens might display unusual age distributions, out-of-season peaks and heightened clinical severity once NPIs were lifted [8]. This post-pandemic period provides a unique opportunity to examine how ARIs have re-emerged in the absence of strict public health measures. Importantly, the immune response to these infections, including the modulation of cytokine levels, may have been altered by the pandemic itself, as well as by changes in population immunity due to decreased pathogen circulation in prior years.
We leveraged this window to conduct a 52-week prospectiveretrospective surveillance study at Huzhou Central Hospital, Zhejiang Province, a prefecture-level city with -3 million residents and mixed urban, rural demographics. From June 1, 2024, to May 31, 2025, we performed multiplex RT-PCR on respiratory swabs from all febrile outpatients and in-patients (n=37,425) for the seven major respiratory pathogens listed above. In parallel, we quantified 46 serum cytokines/chemokines in a systematically sampled subset plus age-matched healthy controls using a Bio-Plex 48-plex immunoassay. Our specific aims were (1) to describe the post-pandemic timing, magnitude and demographic distribution of ARI resurgence; (2) to quantify the frequency and clinical correlations of multi-pathogen coinfections; and (3) to determine whether each pathogen elicits a distinctive systemic cytokine signature that could guide rapid etiologic triage and pathogen-targeted immunotherapy. Our data provides valuable insights into the resurgence of ARIs in both children and adults and helps illuminate post-pandemic immune responses to respiratory infections.
MATERIALS AND METHODS
Ethics statement
This study was reviewed and approved by the Ethics Committee of Huzhou Central Hospital (Approval No. 2023001-02) and conducted in accordance with the principles outlined in the Declaration of Helsinki (1964). Due to the retrospective nature of the study and the use of anonymized, aggregated data, the requirement for written informed consent was waived.
Study design and participants
Fifty-two-week prospective-retrospective surveillance, from June 1, 2024, to May 31,2025, at Huzhou Central Hospital, Zhejiang Province. Consecutive febrile (>37.5 °C) out-patients and in-patients with ≥1 respiratory symptom (cough, rhinorrhea, expectoration, dyspnea, pharyngalgia) were enrolled; 37,425 individuals (17,664 male and 19,761 female) provided paired oropharyngeal/nasopharyngeal swabs (Nylon Swabs; Gongdong Medical Device Co., Zhejiang, China) processed within 2 h and stored at 2-8 °C until testing.
Pathogen detection
Rapid nucleic acid testing for SARS-CoV-2 was performed using the easy diagnosis PCR system (Wuhan, China), while detection of the other six respiratory pathogens, including IAV, IBV, RSV, ADV, HRV, and MP, was conducted with the Sansure 6-plx Biotech PCR platform (Shanghai, China). Results were interpreted using manufacturer-supplied automated analysis systems. Samples were identified as positive when Ct ≤ manufacturer cut-off; automated analysis software provided qualitative results. Internal controls and WHO-recommended thresholds were used for both platforms.
Cytokine profiling
Serum levels of 45 cytokines/chemokines (Table 7; Table S1) were analyzed using the Bio-Plex™ 200 System (Bio-Rad Laboratories) in conjunction with the Bio-Plex Pro Human Cytokine Screening 48-Plex Panel. A total of 50 µL of serum from each subject, comprising healthy controls, pathogen negative febrile patients and patients testing positive for SARSCoV-2, IAV, IBV, RSV, ADV, HRV, or MP, was incubated with 50 µL of pre-washed magnetic beads in a 96-well plate sealed with aluminum film. Plates were agitated at 850 rpm at room temperature for 30 minutes, followed by three washes with 100 µL of wash buffer. Subsequently, 25 µL of diluted detection antibody was added, followed by another 30-minute incubation and wash step. A secondary detection antibody (50 µL) was then added, and the plate was again incubated and washed as before. Finally, 125 µL of assay buffer was added to each well, and plates were incubated under the same conditions. Data acquisition was performed using the Bio-Plex™ 200 reader and analyzed according to the manufacturer's protocol.
Statistical analysis
Age-stratified virus positivity rates were compared using oneway Analysis of Variance (ANOVA), followed by Tukey's Honestly Significant Difference (HSD) post-hoc test to identify significant group differences. Gender-specific differences were assessed with χ² or Fisher’s exact test. To assess gender-specific trends, virus positivity rates were further analyzed within each age group. Pair wise comparisons were conducted using the student’s t-test. All statistical analyses were performed using stat pages (USA) and GraphPad prism (GraphPad Software, USA). A p-value < 0.05 was considered statistically significant, and p < 0.01 as highly significant. Benjamini-Hochberg multiple testing correction was performed to analyze high-dimensional immunologic datasets (e.g., 45 cytokines × 7 pathogens), and the q-value <0.05 or 0.01, as the corrected p-value that controls the False-Discovery Rate (FDR), was with significant or very significant difference.
RESULTS
Post-NPI resurgence
During 52-week surveillance (Jun 1, 2024–May 31, 2025), 37,425 febrile (>37.5°C) patients were tested (Figure 1A; Figure 2A); 18,568 (49.6 %) were positive for ≥1 of seven respiratory pathogens (Figure 1A; Figure 2A), SARS-CoV-2, IAV, IBV, RSV, ADV, HRV and MP (Figure 1B; Figure 2B; Table 1). Three epidemic waves were identified, Wave-1 (Jun30 - Aug 17, 2024): SARS-CoV-2 peaked at 631 cases/week; Wave-2 (Dec 29, 2024 - Feb 1, 2025): IAV reached 1,011 cases/week; Wave-3 (Feb 9 - Mar 1, 2025); second IAV spike at 514 cases/week (Figure 1A, B). The distribution of pathogen-specific contributions was as follows: SARS-CoV-3,312 (17.8%), IAV 5,600 (31.5%), IBV 43 (0.2%), RSV 730 (3.9%), ADV 3,238 (17.4%), HRV 4,057 (21.8%), and MP 1,588 (8.6%) (Table 1, Figure 2B). ADV, HRV, MP, RSV and IBV circulated at low, steady levels without discrete peaks (Figure 1B). These results indicate a resurgence of respiratory infections following the COVID-19 pandemic, with SARS-CoV-2 and IAV being the predominant contributors to ARI burden during the study period.
| Week | Total (Feverish) | SARS-CoV-2 | IAV | IBV | RSV | ADV | HRV | MP | Total (Pathogen) | |
|---|---|---|---|---|---|---|---|---|---|---|
| w1 | Jun 1-8 | 666 | 28 | 12 | 0 | 1 | 128 | 125 | 79 | 373 |
| w2 | Jun 9-15 | 744 | 33 | 6 | 0 | 0 | 236 | 142 | 94 | 511 |
| w3 | Jun 16-22 | 786 | 55 | 15 | 0 | 0 | 187 | 169 | 99 | 525 |
| w4 | Jun 23-29 | 746 | 59 | 9 | 1 | 0 | 209 | 151 | 74 | 503 |
| w5 | Jun 30-Jul6 | 798 | 87 | 38 | 1 | 1 | 186 | 118 | 71 | 502 |
| w6 | Jul 7-13 | 1011 | 208 | 57 | 0 | 2 | 197 | 89 | 93 | 646 |
| w7 | Jul 14-20 | 1415 | 456 | 60 | 0 | 0 | 135 | 70 | 112 | 833 |
| w8 | Jul 21-27 | 1550 | 631 | 49 | 0 | 0 | 130 | 77 | 80 | 967 |
| w9 | Jul 28-Aug3 | 1120 | 335 | 35 | 0 | 0 | 140 | 58 | 71 | 639 |
| w10 | Aug 4-10 | 918 | 239 | 21 | 0 | 0 | 4 | 68 | 55 | 387 |
| w11 | Aug 11-17 | 706 | 130 | 13 | 0 | 2 | 111 | 69 | 37 | 362 |
| w12 | Aug 18-24 | 645 | 51 | 9 | 1 | 0 | 121 | 53 | 47 | 282 |
| w13 | Aug 25-31 | 500 | 31 | 0 | 0 | 0 | 96 | 59 | 34 | 220 |
| w14 | Sep 1-7 | 381 | 24 | 7 | 0 | 0 | 50 | 1 | 33 | 115 |
| w15 | Sep 8-14 | 426 | 23 | 4 | 0 | 2 | 66 | 61 | 25 | 181 |
| w16 | Sep 15-21 | 385 | 16 | 1 | 0 | 3 | 41 | 63 | 27 | 151 |
| w17 | Sep 22-28 | 354 | 7 | 1 | 0 | 0 | 49 | 77 | 31 | 165 |
| w18 | Sep 29-Oct5 | 305 | 4 | 6 | 0 | 1 | 31 | 72 | 15 | 129 |
| w19 | Oct 6-12 | 248 | 1 | 4 | 0 | 1 | 35 | 58 | 26 | 125 |
| w20 | Oct 13-19 | 293 | 3 | 3 | 0 | 1 | 32 | 75 | 26 | 140 |
| w21 | Oct 20-26 | 281 | 0 | 5 | 0 | 2 | 28 | 65 | 19 | 119 |
| w22 | Oct 27-Nov2 | 290 | 3 | 2 | 0 | 0 | 20 | 82 | 24 | 131 |
| w23 | Nov 3-9 | 340 | 2 | 1 | 0 | 3 | 46 | 74 | 30 | 156 |
| w24 | Nov 10-16 | 309 | 1 | 6 | 0 | 2 | 38 | 55 | 24 | 126 |
| w25 | Nov17-23 | 327 | 0 | 7 | 0 | 4 | 37 | 94 | 26 | 168 |
| w26 | Nov 24-30 | 309 | 1 | 3 | 0 | 4 | 49 | 67 | 29 | 153 |
| w27 | Dec 1-7 | 337 | 0 | 6 | 0 | 8 | 37 | 67 | 24 | 142 |
| w28 | Dec 8-14 | 369 | 2 | 25 | 0 | 12 | 55 | 79 | 29 | 202 |
| w29 | Dec 15-21 | 436 | 4 | 69 | 0 | 10 | 64 | 85 | 15 | 247 |
| w30 | Dec 22-28 | 599 | 2 | 170 | 0 | 22 | 83 | 88 | 18 | 383 |
| w31 | Dec 29-Jan4 | 1109 | 1 | 485 | 0 | 50 | 94 | 125 | 25 | 780 |
| w32 | Jan 5-11 | 2117 | 3 | 977 | 4 | 95 | 142 | 201 | 38 | 1460 |
| w33 | Jan 12-18 | 1995 | 3 | 1011 | 1 | 105 | 91 | 166 | 20 | 1397 |
| w34 | Jan 19-25 | 1799 | 2 | 880 | 1 | 64 | 56 | 88 | 43 | 1134 |
| w35 | Jan 25-Feb1 | 1019 | 2 | 390 | 1 | 22 | 39 | 34 | 13 | 501 |
| w36 | Feb 2-8 | 1454 | 1 | 55 | 0 | 6 | 7 | 3 | 2 | 74 |
| w37 | Feb 9-15 | 1359 | 13 | 514 | 1 | 50 | 29 | 66 | 23 | 696 |
| w38 | Feb 16-22 | 1101 | 11 | 416 | 4 | 1 | 27 | 45 | 11 | 515 |
| w39 | Feb 23-Mar1 | 758 | 13 | 120 | 9 | 34 | 12 | 39 | 3 | 230 |
| w40 | Mar 2-8 | 620 | 11 | 41 | 2 | 36 | 10 | 47 | 5 | 152 |
| w41 | Mar 9-15 | 475 | 23 | 19 | 3 | 26 | 7 | 62 | 6 | 146 |
| w42 | Mar 16-22 | 518 | 34 | 7 | 6 | 28 | 10 | 64 | 3 | 152 |
| w43 | Mar 23-29 | 678 | 55 | 24 | 5 | 21 | 5 | 77 | 5 | 192 |
| w44 | Mar 30-Apr5 | 412 | 65 | 2 | 0 | 17 | 9 | 66 | 4 | 163 |
| w45 | Apr 6-12 | 634 | 69 | 3 | 0 | 20 | 13 | 65 | 4 | 174 |
| w46 | Apr 13-19 | 481 | 55 | 1 | 0 | 22 | 4 | 62 | 3 | 147 |
| w47 | Apr2 0-26 | 529 | 63 | 3 | 2 | 19 | 5 | 58 | 2 | 152 |
| w48 | Apr 27-May3 | 463 | 61 | 3 | 0 | 10 | 10 | 102 | 1 | 187 |
| w49 | May 4-10 | 518 | 73 | 3 | 1 | 15 | 5 | 58 | 2 | 157 |
| w50 | May 11-17 | 493 | 85 | 2 | 0 | 4 | 7 | 65 | 4 | 167 |
| w51 | May 18-24 | 655 | 124 | 0 | 0 | 3 | 7 | 67 | 3 | 204 |
| w52 | May 25-31 | 644 | 109 | 0 | 0 | 1 | 8 | 86 | 1 | 205 |
| Total | 37425 | 3312 | 5600 | 43 | 730 | 3238 | 4057 | 1588 | 18568 | |
Table 1: Febrile and pathogen ARI positive patients from June 1, 2024, to May31, 2025.
Figure 1: Epidemiological dynamics of patients with acute respiratory infections (ARIs) between June 1, 2024, and May 31, 2025. A. Weekly counts of febrile patients (temperature ≥ 38 °C) and laboratory-confirmed ARI cases. B. Weekly distribution of individual pathogens: SARS-CoV-2, influenza A virus (IAV), respiratory syncytial virus (RSV), adenovirus (ADV), human rhinovirus (HRV) and Mycoplasma pneumoniae (MP).
Figure 2: Pathogen spectrum and age-stratified distribution of acute respiratory infections (ARIs). A. Numbers and relative proportions of febrile (≥ 38 °C) versus total ARI patients. B. numbers and relative proportions of laboratory-confirmed ARI cases infected by individual pathogens, SARS-CoV-2, influenza A virus (IAV), influenza B virus (IBV), respiratory syncytial virus (RSV), adenovirus (ADV), human rhinovirus (HRV), and Mycoplasma pneumoniae (MP). C. Age-stratified pathogen distribution: Numbers and percentages of infections caused by each pathogen, SARSCoV-2, IAV, IBV, RSV, ADV, HRV or MP, in children (≤ 12 years) and adults (≥ 13 years).
Gender distribution
Among the 37,425 febrile patients, 17,664 (47.2%) were male and 19,761 (52.8%) were female. The numbers of male and female patients infected with specific pathogens were as follows: SARS-CoV-2, 1,351 (40.8%) male and 1,961 (59.3%) female; IAV, 2,688 (48.0%) male and 2,912 (52.0%) female; IBV, 17 (40.0%) male and 26 (60.0%) female; RSV, 358 (49.1%) male and 372 (50.9%) female; ADV, 1,677 (51.8%) male and 1,551 (48.2%) female; HRV, 2,036 (50.2%) male and 2,021 (49.8%) female; and MP, 790 (49.8%) male and 798 (50.2%) female (Table 2). Overall, the distribution of males and females was approximately equal.
| Pathogen | Male | Female | Total | |||
|---|---|---|---|---|---|---|
| n(%) | n(%) | n(%) | ||||
| SARS-CoV-2 | 1351(40.8%) | 1961(59.3%) | 3312(100.0%) | |||
| IAV | 2688(48.0%) | 2912(52.0%) | 5600(100.0%) | |||
| IBV | 17(40.0%) | 26(60.0%) | 43(100.0%) | |||
| RSV | 358(49.1%) | 372(50.9%) | 730(100.0%) | |||
| ADV | 1677(51.8%) | 1551(48.2%) | 3238(100.0%) | |||
| HRV | 2036(50.2%) | 2021(49.8) | 4057(100.0%) | |||
| MP | 790(49.8%) | 798(50.2%) | 1588(100.0%) | |||
| Total (Pathogen positive) | 8917(48.2%) | 9651(51.8%) | 18568(100.0%) | |||
Table 2: Gender contribution of ARIs.
Age distribution
Among 37,425 febrile patients, 13,623 (36.4%) were children aged ≤12 years (mean age 5.1 ± 2.1 years), and 23,802 (63.6%) were individuals aged ≥13 years (mean age 44.0 ± 15.7 years). Among pathogen-positive cases, 9,218 (51.9%) were children and 8,532 (48.1%) were adults. Pathogen-specific pediatric proportions varied markedly were SARS-CoV-2: 477 (14.4%) children (3.8 ± 1.7 y) and 2,836 (85.6%) adults (43.3 ± 21.4 y); IAV: 2,100 (37.5%) children (4.8 ± 2.3 y) and 3,500 (62.5%) adults (44.7 ± 17.9 y); IBV: 21 (48.8%) children (8.9 ± 2.9 y) and 22 (51.2%) adults (32.4 ± 14.2 y); RSV: 518 (71.0%) children (3.5 ± 2.9 y) and 212 (29.0%) adults (55.1 ± 23.7 y); ADV: 2,691 (83.1%) children (6.0 ± 3.1 y) and 547 (16.9%) adults (37.3 ± 18.4 y); HRV: 2,540 (62.6%) children (5.0 ± 2.2 y) and 1,511 (37.4%) adults (37.5 ± 14.2 y); and MP: 1,191 (75.0%) children (6.2 ± 2.7 y) and 397 (25.0%) adults (35.2 ± 12.6 y). Age-distribution curves showed a bimodal pattern for all ARI cases (peaks 0–8 y and 24–36 y) (Table 3, Figure 2C).
| Pathogen | ≤12years | ≥13 years | Total | ||||
|---|---|---|---|---|---|---|---|
| n(%) | Mean±SD (y) | n (%) | Mean±SD (y) | n(%) | |||
| SARS-CoV-2 | 477(14.4%) | 3.8±1.7 | 2836(85.6%) | 43.3±21.4 | 3312(100.0%) | ||
| IAV | 2100(37.5%) | 4.8±2.3 | 3500(62.5%) | 44.7±17.9 | 5600(100.0%) | ||
| IBV | 21(48.8%) | 8.9±2.9 | 22(51.2%) | 32.4±14.2 | 43(100.0%) | ||
| RSV | 518(71.0%) | 3.5±2.9 | 212(29.0%) | 55.1±23.7 | 730(100.0%) | ||
| ADV | 2691(83.1%) | 6.0±3.1 | 547(16.9%) | 37.3±18.4 | 3238(100.0%) | ||
| HRV | 2540(62.6%) | 5.0±2.2 | 1511(37.4%) | 37.5±14.2 | 4057(100.0%) | ||
| MP | 1191(75.0%) | 6.2±2.7 | 397(25.0%) | 35.2±12.6 | 1588(100.0%) | ||
| Total (Pathogen positive) | 9218(51.9%) | 5.1±2.6 | 8532(48.1%) | 42.3±18.2 | 18568(100.0%) | ||
Table 3: Age contribution of ARIs.
Further age-distribution analysis of ARI cases showed a first peak of febrile patients between ages 0 and 8, and a second peak between ages 24 and 36 (Figure 3A). For SARS-CoV-2 infections, the first peak occurred between ages 0–4, with multiple peaks observed between ages 22 and 88 (Figure 3B). For IAV infections, the first peak was between ages 0 - 7, with additional peaks between ages 7 and 82 (Figure 3C). RSV infections showed a single peak between ages 0 - 7 (Figure 3D); ADV infections peaked between ages 0 - 12 (Figure 3E); and both HRV (Figure 3F) and MP infections showed a single peak between ages 0 - 10 (Figure 3G) (Table 4). These data indicate that (1) SARS-CoV-2 and IAV are pan-age pathogens, with distinct pediatric and adult peaks; (2) RSV, ADV, HRV, and MP are pediatric-dominated, with no significant adult burden; and (3) ARI febrile cases show a unique bimodal distribution, suggesting possible household transmission (children infecting adults aged 24 - 36 years).
| Pathogen | Primary peak (Age Range) | Secondary/ Additional peaks |
Key insight |
|---|---|---|---|
| ARI (febrile cases) | 0–8 years | 24–36 years | Bimodal distribution (young children + young adults) |
| SARS-CoV-2 | 0–4 years | 22–88 years (multiple peaks) | Infects all ages, with notable pediatric and adult peaks |
| IAV | 0–7 years | 7–82 years (multiple peaks) | Broad age susceptibility, including elderly |
| RSV | 0–7 years | None | Strictly pediatric, no adult cases |
| ADV | 0–12 years | None | Pediatric-focused, slightly older than RSV |
| HRV | 0–10 years | None | Pediatric concentrated |
| MP | 0–10 years | None | Pediatric concentrated |
Table 4: Age-distribution peaks by pathogen.
Figure 3: Age distributions of acute respiratory infections (ARI). Panels display the yearly number of cases within each single-year age group (0–100 y) for A. all febrile (≥38 °C) ARI patients; B. SARS-CoV-2 infections; C. influenza A virus (IAV) infections; D. respiratory syncytial virus (RSV) infections; E. adenovirus (ADV) infections; F. human rhinovirus (HRV) infections; G. Mycoplasma pneumoniae (MP) infections.
Co-infections
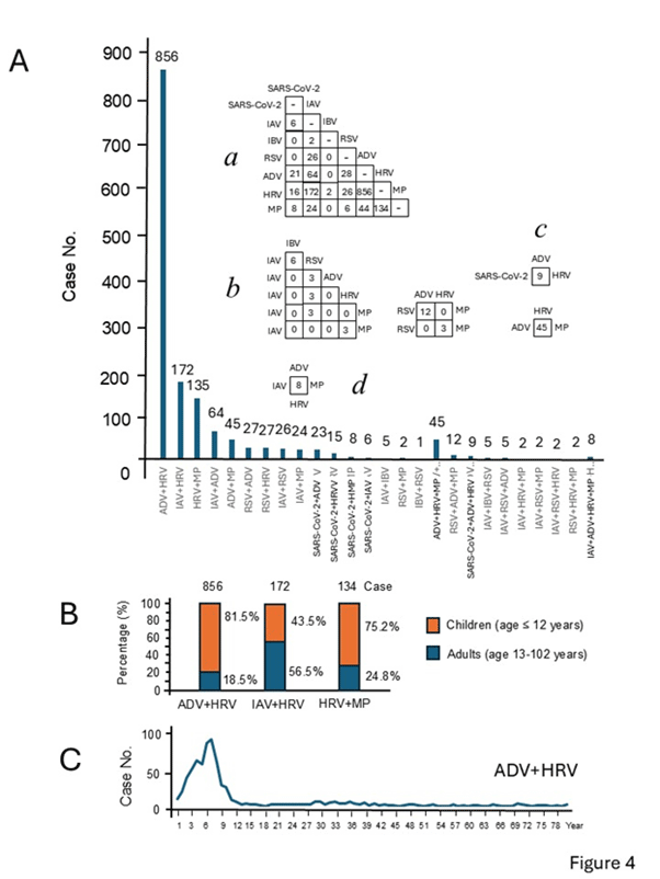
Among 18,568 pathogen-positive patients, 1,544 (8.3%) cases carried ≥ 2 pathogens simultaneously. Dual infections predominated (1,483 cases); ADV+HRV (n=856) was the most frequent pair, followed by IAV+HRV (n=172) and HRV+MP (n=134). Triple and quadruple co-infections accounted for 61 and 8 cases, respectively, the commonest being ADV+HRV+MP (n=45) and IAV+ADV+HRV+MP (n=8) (Figure 4A, a–d).
Figure 4:Co-infection patterns among the seven monitored respiratory pathogens. A. Overall co-infection landscape. a. Total number of co-infections detected. b–d. Number of patients simultaneously infected with two (b), three (c), or four (d) distinct pathogens. B. Age-stratified distribution of the three most frequent dual infections: ADV + HRV, IAV + HRV, and HRV + MP. C. Temporal dynamics of ADV + HRV co-infections: weekly counts plotted across the entire surveillance year
The gender distribution was balanced (male 49.3% and female 50.7%) (Table 5), whereas age distribution was skewed, 1,053 cases (68.2%) of co-infections occurred in children ≤12 y and 491 (31.8%) in individuals aged ≥13 years (Table 6). ADV+HRV (81.5 % pediatric) and HRV+MP (75.2 %) were childhooddominated, whereas IAV+HRV co-infections were more common among adults (56.5% ≥13 y) (Table 6, Figure 4, B, C).
| Pathogen | Male | Female | Total | |||
|---|---|---|---|---|---|---|
| n(%) | n(%) | n(%) | ||||
| ADV+HRV | 440(51.4%) | 416(48.6) | 856(100.0%) | |||
| IAV+HRV | 74(43.0%) | 98(57.0%) | 172(100.0%) | |||
| HRV+MP | 92(68.3%) | 42(31.7%) | 134(100.0%) | |||
| IAV+ADV | 31(48.0%) | 33(52.0%) | 64(100.0%) | |||
| ADV+MP | 22(50.0%) | 22(50.0%) | 44(100.0%) | |||
| RSV+ADV | 16(58.3%) | 12(41.7%) | 28(100.0%) | |||
| RSV+HRV | 8(32.4%) | 18(67.6%) | 26(100.0%) | |||
| IAV+RSV | 13(50.0%) | 13(50.0%) | 26(100.0%) | |||
| IAV+MP | 13(52.2%) | 11(47.8%) | 24(100.0%) | |||
| SARS-CoV-2+ADV | 11(51.7%) | 10(48.3%) | 21(100.0%) | |||
| SARS-CoV-2+HRV | 8(50.0%) | 8(50.0%) | 16(100.0%) | |||
| SARS-CoV-2+MP | 3(33.3%) | 5(66.7%) | 8(100.0%) | |||
| SARS-CoV-2+IAV | 1(16.7%) | 5(83.3%) | 6(100.0%) | |||
| RSV+MP | 2(33.3%) | 4(66.7%) | 6(100.0%) | |||
| IBV+RSV | 1(50.0%) | 1(50.0%) | 2(100.0%) | |||
| ADV+HRV+MP | 22(48.1%) | 23(51.9%) | 45(100.0%) | |||
| RSV+ADV+MP | 4(33.3%) | 8(66.7%) | 12(100.0%) | |||
| SARS-CoV-2+ADV+HRV | 4(45.1%) | 5(54.9%) | 9(100.0%) | |||
| IAV+IBV+RSV | 3(50.0%) | 3(50.0%) | 6(100.0%) | |||
| IAV+RSV+ADV | 1(33.3%) | 2(66.7%) | 3(100.0%) | |||
| IAV+HRV+MP | 2(66.7%) | 1(33.3%) | 3(100.0%) | |||
| IAV+RSV+MP | 2(66.7%) | 1(33.3%) | 3(100.0%) | |||
| IAV+RSV+HRV | 1(33.3%) | 2(66.7%) | 3(100.0%) | |||
| RSV+HRV+MP | 1(33.3%) | 2(66.7%) | 3(100.0%) | |||
| IAV+ADV+HRV+MP | 6(80.0%) | 2(20.0%) | 8(100.0%) | |||
| Total (Multiple infections) | 788(51.1%) | 756(48.9%) | 1544(100.0%) |
Table 5: Gender contribution of co-infections.
| Pathogen | ≤12 years | ≥13 years | Total | ||
|---|---|---|---|---|---|
| n(%) | Mean±SD (y) | n(%) | Mean±SD (y) | n | |
| ADV+HRV | 698(81.5%) | 6.3±3.2 | 158(18.5%) | 36.8±16.7 | 856(100.0%) |
| IAV+HRV | 75(43.6%) | 5.3±2.4 | 97(56.4%) | 42.0±17.8 | 172(100.0%) |
| HRV+MP | 101(75.0%) | 6.2±2.9 | 33(25.0%) | 37.6±20.2 | 134(100.0%) |
| IAV+ADV | 29(45.3%) | 6.3±2.5 | 35(54.7%) | 48.0±21.8 | 64(100.0%) |
| ADV+MP | 29(66.7%) | 4.6±2.9 | 15(33.3%) | 37.2±13.8 | 44(100.0%) |
| RSV+ADV | 16(57.1%) | 5.1±2.3 | 12(42.9%) | 49.8±29.9 | 28(100.0%) |
| RSV+HRV | 8(30.8%) | 6.4±3.4 | 18(69.2%) | 38.6±18.2 | 26(100.0%) |
| IAV+RSV | 9(34.6%) | 5.3±3.4 | 17(65.4%) | 45.1±5.2 | 26(100.0%) |
| IAV+MP | 13(52.4%) | 3.8±2.6 | 11(45.8%) | 47.7±12.3 | 24(100.0%) |
| SARS-CoV-2+ADV | 11(54.2%) | 3.6±2.6 | 10.0(47.6%) | 46.5±17.9 | 21(100.0%) |
| SARS-CoV-2+HRV | 4(27.8%) | 3.4±1.3 | 12(72.2%) | 28.5±12.0 | 16(100.0%) |
| SARS-CoV-2+MP | 3(37.5%) | 7.3±2.6 | 5(62.5%) | 44.6±15.2 | 8(100.0%) |
| SARS-CoV-2+IAV | 1(16.7%) | 9,0 | 5(83.3%) | 57.6±16.4 | 6(100.0%) |
| IAV+IBV | 2(100.0%) | 2.0 | 0 | 2(100.0%) | |
| RSV+MP | 2(33.3%) | 2.0 | 4(66.7%) | 58.6±17.2 | 6(100.0%) |
| IBV+RSV | 1(50.0%) | 2.0 | 1(50.0%) | 23.0 | 2(100.0%) |
| ADV+HRV+MP | 22(48.8%) | 4.5±2.1 | 23(51.2%) | 37.2±14.3 | 45(100.0%) |
| RSV+ADV+MP | 4(33.3%) | 6.1±2.5 | 8(66.7%) | 42.1±12.6 | 12(100.0%) |
| SARS-CoV-2+ADV+HRV | 6(66.7%) | 4.4±2.6 | 3(33.3%) | 31.0±16.3 | 9(100.0%) |
| IAV+IBV+RSV | 3(50.0%) | 3.2±1.8 | 3(50.0%) | 47.0±18.3 | 6(100.0%) |
| IAV+RSV+ADV | 6(33.3%) | 3.5±1.3 | 11(66.7%) | 47.6±25.3 | 17(100.0%) |
| IAV+HRV+MP | 2(66.7%) | 3.0 | 1(33.3%) | 33.0 | 3(100.0%) |
| IAV+RSV+MP | 2(66.7%) | 1.0 | 1(33.3%) | 13.0 | 3(100.0%) |
| IAV+RSV+HRV | 1(33.3%) | 3.5 | 2(66.7%) | 38.5 | 3(100.0%) |
| RSV+HRV+MP | 1(33.3%) | 7.0 | 2(66.7%) | 33.5 | 3(100.0%) |
| IAV+ADV+HRV+MP | 4(50.0%0 | 4.0±2.6 | 4(50.0%) | 53.5±14.8 | 8(100.0%) |
| Total co-infections | 1053(68.2%) | 6.0±3.0 | 491(31.8%) | 40.5±17.3 | 1544(100.0%) |
Table 6: Age contribution of co-infections.
Cytokine/chemokine signatures associated with respiratory pathogens
Serum concentrations of 45 cytokines were quantified using the Bio-Plex™ 200 System (Bio-Rad Laboratories) coupled with the Bio-Plex Pro Human Cytokine Screening 48-Plex Panel in patients with Acute Respiratory Infections (ARI) (Table 7; Table S1). To account for multiple comparisons, we applied Benjamini– Hochberg correction across the full matrix of 45 cytokines × 7 pathogens. Unsupervised clustering revealed that ARI pathogens modulate host cytokines through seven mechanistically distinct patterns. Highlighting pathogen-specific outliers may offer diagnostic or therapeutic leverage.
| Cytokine | Pathogen | Health | Neg | SARS-CoV-2 | IAV | RSV | ADV | HRV | MP | ADV+HRV | P |
|---|---|---|---|---|---|---|---|---|---|---|---|
| Pathogen-Selective Up-regulation | |||||||||||
| 1 bFGF | Mean | 22.93 | 23.96 | 24.64 | 28.73 | 24.81 | 26.28 | 27.28 | 23.40 | 26.36 | 0.0250 |
| SD | 6.89 | 4.76 | 7.44 | 7.47* | 9.95 | 6.20 | 4.34 | 1.93 | 5.36 | ||
| 2 IL-4 | Mean | 15.83 | 19.95 | 19.02 | 22.72 | 21.31 | 20.38 | 20.96 | 19.8 | 20.24 | 0.0015 |
| SD | 4.51 | 2.88 | 3.79 | 7.16** | 6.57 | 4.89 | 4.06 | 3.91 | 3.37 | ||
| 3 IL-7 | Mean | 13.68 | 16.32 | 16.17 | 19.62 | 18 | 18.12 | 19.24 | 17.1 | 16.95 | 0.0038 |
| SD | 2.84 | 2.19 | 3.01 | 7.24** | 4.87 | 5.92 | 4.56* | 4. 40 | 3.44 | ||
| 4 IL-12p70 | Mean | 23.28 | 27.82 | 26.52 | 30.5 | 28.19 | 29.1 | 31.15 | 25.75 | 26.62 | 0.0002 |
| Pathogen-Selective Up-regulation | |||||||||||
| Mean | 18.88 | 26.86 | 26.86 | 27.6 | 29.5 | 26.24 | 28.72 | 24.65 | 26.17 | 0. 0000 | |
| SD | 2.04 | 4.42** | 6.78** | 6.5** | 9.67** | 5.62** | 5.41** | 4.93 | 3.76** | ||
| Mean | 881.53 | 1267.05 | 1074.98 | 1175.38 | 1122.69 | 1090.48 | 1173.69 | 1110.63 | 1105.12 | 0. 0000 | |
| SD | 80.45 | 228.69** | 180.88 | 197.28** | 96.37** | 306.7* | 201.02** | 183.07** | 168.13** | ||
| Pan-ARI, Non-Discriminatory Elevation | |||||||||||
| Mean | 342.08 | 69.15 | 195.88 | 265.64 | 145.47 | 162.95 | 188.26 | 22.48 | 23.36 | 0. 0000 | |
| SD | 125.04 | 28.56** | 96.21** | 220.60** | 84.48** | 98.91** | 167.19** | 4.20** | 4.82 | ||
| Mean | 548.75 | 450.14 | 299.74 | 385.57 | 316.13 | 352.1 | 328.37 | 370.35 | 448.05 | 0. 0000 | |
| SD | 95.33 | 32.75 | 86.92** | 83.92** | 85.06** | 87.41** | 74.08** | 55.90** | 108.55** | ||
| Pan-ARI elevation with pathogen-specific amplitud | |||||||||||
| Mean | 464.85 | 3872. 00 | 4917. 00 | 7121.18 | 3606.69 | 2874.93 | 4330. 50 | 2754. 30 | 3276.33 | 0. 0000 | |
| SD | 55.22 | 701.50** | 574.10** | 1318.79** | 958.36** | 892.59** | 1008.43** | 703.08** | 783.74** | ||
| Mean | 36.37 | 282.05 | 165.12 | 195.98 | 141.88 | 399.48 | 500.96 | 261.90 | 234.19 | 0. 0000 | |
| SD | 14.96 | 43.90** | 62.14** | 35.23** | 65.32** | 81.53** | 74.81** | 77.68** | 92.64** | ||
| Mean | 18.15 | 21.5 | 22.26 | 28.23 | 26.63 | 23.36 | 25.3 | 22.2 | 21.26 | 0. 0000 | |
| SD | 2.01 | 2.71 | 6.19 | 8.45** | 6.44* | 6.79 | 5.71** | 4.17 | 2.43 | ||
| Mean | 60.65 | 103.18 | 81.64 | 91.43 | 100.69 | 120.95 | 105.61 | 93.38 | 111.31 | 0. 0000 | |
| SD | 17.59 | 18.47* | 25.67 | 33.64* | 23.7 | 47.54** | 35.92** | 31.77** | 27.33 | ||
| Mean | 26.73 | 101.86 | 44.88 | 67.63 | 67.63 | 57.07 | 97.83 | 44.03 | 51.31 | 0.0150 | |
| SD | 4.39 | 29.76** | 20.34** | 30.15 | 27.33** | 25.47 | 12.47** | 19.33 | 27.34** | ||
| Mean | 19.45 | 83 | 25.14 | 26.82 | 27.25 | 37.71 | 29.17 | 25.8 | 34.64 | 0. 0000 | |
| SD | 3.62 | 6.79** | 7.38 | 7.28 | 14.74 | 11.30** | 10.23** | 8.22 | 10.96** | ||
| Mean | 21.6 | 24.91 | 26.24 | 31.45 | 29.63 | 27.57 | 29.76 | 26.65 | 25.71 | 0. 0000 | |
| SD | 2.34 | 2.6 | 4.93 | 8.12** | 5.27* | 7.10* | 5.41** | 4.1 | 3.11 | ||
| Mean | 862.35 | 1417.23 | 1184.98 | 1321.68 | 955.69 | 1137.21 | 1245.87 | 1032.38 | 1468.62 | 0. 0000 | |
| SD | 77.84 | 150.86** | 288.82 | 390.04** | 199.17 | 557.37 | 1245.87 | 249.24 | 376.72* | ||
| Mean | 101.60 | 125.86 | 178.35 | 136.00 | 172.81 | 136.00 | 171.54 | 124.60 | 122.45 | 0. 0000 | |
| SD | 21.83 | 19.71 | 69.94** | 45.00 | 32.17** | 45.02 | 69.46 | 25.43** | 21.94** | ||
| Mean | 33.45 | 35.82 | 33.86 | 42.03 | 39.13 | 39.52 | 44.89 | 33.5 | 37.31 | 0. 0000 | |
| SD | 7.25 | 6.36 | 6.12 | 8.5** | 5.12 | 9.32 | 9.50** | 5.87 | 6.03* | ||
| Mean | 47.83 | 94.55 | 56.62 | 63.97 | 49.31 | 73.64 | 72.17 | 62.53 | 84.00 | 0. 0000 | |
| SD | 20.08 | 16.18** | 16.14 | 22.37* | 17.17 | 28.19 | 21.66* | 27.22 | 33.78** | ||
| Mean | 53.18 | 108.36 | 87.12 | 123.6 | 83 | 95.1 | 110.02 | 82.18 | 97.19 | 0. 0000 | |
| SD | 6.69 | 28.50** | 18.94** | 36.60 | 15.41 | 25.31** | 33.87 | 20.48* | 25.27** | ||
| Mean | 39.65 | 61.09 | 48.26 | 57.88 | 51.5 | 52.33 | 55.67 | 43.53 | 52.62 | 0. 0000 | |
| SD | 9.55 | 6.64** | 8.69 | 12.31** | 9.26 | 15.75 | 12.66** | 8.26 | 10.99* | ||
| Mean | 20.2 | 28.91 | 23.45 | 31.82 | 28.88 | 28.07 | 31.41 | 25.95 | 26. 00 | 0. 0000 | |
| SD | 4.6 | 6.66 | 4.5 | 11.38** | 9.58 | 7.24* | 6.85** | 5.72 | 5. 70 | ||
| Mean | 482.88 | 673.41 | 663.79 | 721.02 | 527.81 | 618.14 | 733.5 | 525.4 | 701.24 | 0. 0000 | |
| SD | 71.77 | 59.04** | 87.07** | 98.27** | 70.62 | 97.15** | 100.79** | 124.51 | 95.41** | ||
| Mean | 235.8 | 403.45 | 296.79 | 346.02 | 304.02 | 301.19 | 297.74 | 287.85 | 415.12 | 0. 0000 | |
| SD | 54.05 | 52.99** | 72.31 | 68.40** | 54.9 | 66.91** | 93.29** | 82.63** | 64.12** | ||
| Mean | 92.83 | 166.18 | 255.24 | 329.55 | 149 | 158.31 | 188.57 | 149.3 | 180.19 | 0. 0000 | |
| SD | 13.08 | 25.25** | 33.32** | 62.46** | 56.89 | 39.49** | 56.83** | 43.43** | 39.26** | ||
| Mean | 141.3 | 254.05 | 240.64 | 308.97 | 322.13 | 244.07 | 289.56 | 249.9 | 232.9 | 0. 0000 | |
| SD | 15.87 | 30.95** | 73.44** | 83.18** | 73.71** | 99.54 | 86.39** | 59.06** | 72.88 | ||
| Bidirectional, pathogen-dependent regulation | |||||||||||
| Mean | 56.48 | 217.82 | 120.19 | 167.6 | 74.25 | 82.02 | 208.84 | 32.13 | 132.81 | 0. 0000 | |
| 27 IL-1Ra | Mean | 56.48 | 217.82 | 120.19 | 167.6 | 74.25 | 82.02 | 208.84 | 32.13 | 132.81 | 0. 0000 |
| SD | 18. 00 | 38.24** | 42.75** | 48.45** | 14.02 | 27.95 | 60.62** | 13.68 | 45.54** | ||
| 28RANTES | Mean | 4861.45 | 6227.14 | 5437.55 | 5578.2 | 4866.13 | 5226.76 | 5783.91 | 4803.43 | 6179.52 | 0. 0000 |
| SD | 95.33 | 626.72** | 671. 90 | 853.94* | 802.05 | 616.72 | 874.11** | 827. 00 | 849.70** | ||
| 29IL-5 | Mean | 45.45 | 51. 00 | 69.55 | 76.55 | 66.06 | 58.83 | 68.5 | 43.93 | 48.93 | 0. 0000 |
| SD | 3.43 | 5.63 | 19.77** | 23.63** | 24.94 | 20.93 | 25.62 | 14.62 | 10. 10** | ||
| 30 IL-2 | Mean | 22.08 | 18.77 | 20.05 | 26.43 | 24.88 | 24.38 | 32.11 | 21.28 | 20.71 | 0. 0000 |
| SD | 2.15 | 4.81 | 4.67 | 7.64 | 8.18 | 7.25 | 7.14** | 4.03 | 5.31 | ||
| 31 IL-8 | Mean | 45.08 | 56.45 | 35.21 | 41.75 | 45.06 | 49.79 | 45.98 | 34.58 | 55.98 | 0. 0000 |
| SD | 6.65 | 13.78 | 18.99** | 13.31 | 12.36 | 16.72 | 9.36 | 10.49** | 13.19 | ||
| 32 IL-16 | Mean | 343 | 362.23 | 230.79 | 217.53 | 173.31 | 244.52 | 307.09 | 169.73 | 440.81 | 0. 0000 |
| SD | 80.73 | 66. 10 | 93.19** | 67.66** | 70.11** | 74. 80** | 86.45 | 92.65** | 108.76** | ||
| 33 IL-18 | Mean | 169.05 | 306.09 | 188.33 | 373.15 | 182 | 219.74 | 213.04 | 167.13 | 372.83 | 0. 0000 |
| SD | 37. 60 | 66.69** | 46.84 | 67.14** | 30.48 | 72.17 | 90.22 | 74.85 | 50.26** | ||
| 34 MCP-1 | Mean | 48. 13 | 90. 95 | 108. 50 | 81. 47 | 39. 63 | 85. 07 | 200. 91 | 42. 28 | 60. 43 | 0. 0000 |
| SD | 7. 14 | 14. 85** | 35. 83** | 26. 82 | 9. 81 | 15. 51** | 47. 29** | 15. 11** | 28. 29 | ||
| 35 VEGF | Mean | 38.65 | 39. 00 | 39.69 | 56.28 | 52.94 | 44.36 | 52.72 | 36.83 | 38.93 | 0. 0000 |
| SD | 5.87 | 6.16 | 9.47 | 9.88** | 10.75** | 8.42 | 9.56** | 9.27 | 9.66 | ||
| Increase in febrile without significant difference between different pathogens | |||||||||||
| 36 IFN-γ | Mean | 59.03 | 102.68 | 90.21 | 91.05 | 79.44 | 88.64 | 90.46 | 80.08 | 93.24 | 0. 0000 |
| SD | 16.19 | 24.97** | 22.42 | 19.4** | 27.91* | 27.07** | 15.14** | 16.03* | 21.12** | ||
| 37 IL-1β | Mean | 21.38 | 30.79 | 34.02 | 30.79 | 34.69 | 29.62 | 29.41 | 26.6 | 33.64 | 0. 0000 |
| SD | 3.43 | 7.15** | 10.75** | 7.15** | 3.95** | 6.98* | 5.48** | 4.99 | 10. 10** | ||
| 38 IL-17 | Mean | 18.18 | 22.59 | 22.59 | 22.17 | 27.85 | 27.31 | 25.38 | 24.78 | 23.33 | 0. 0000 |
| SD | 2.06 | 3.27 | 3.27 | 4.63 | 7.99** | 7.17** | 5.90** | 4.18** | 4.99 | ||
| 39 TNF-α | Mean | 31.05 | 44.5 | 38.21 | 43.18 | 42.13 | 41.55 | 44.81 | 41.19 | 43.19 | 0. 0000 |
| SD | 5.74 | 8.16** | 6.05 | 8.96** | 14.08* | 8.23** | 6.63** | 7. 50** | 8.39** | ||
| 40 TNF-β | Mean | 199.7 | 380.14 | 319.1 | 309.12 | 301.75 | 296.29 | 323.8 | 357.08 | 327.12 | 0. 0000 |
| SD | 18.92 | 49.97** | 70.73** | 70.72** | 41.56* | 89.38** | 63.32** | 79.79** | 77.91** | ||
| 41 IL-1a | Mean | 17.08 | 22.86 | 21.74 | 24.27 | 24.44 | 22.43 | 25.04 | 22.48 | 23.36 | 0. 0000 |
| SD | 2.47 | 4.35 | 4.95 | 6.65** | 9.48* | 4. 60* | 3..72** | 4. 20* | 4.82** | ||
| 42 G-CSF | Mean | 15.78 | 29.73 | 23.24 | 24.93 | 24.38 | 27.74 | 27.54 | 25.73 | 24.55 | 0. 0000 |
| SD | 1. 80 | 5.15 | 5.47* | 4.98 | 8. 00 | 7.92** | 8.59** | 8.27** | 6.71** | ||
| 43 SCGF-β | Mean | 849. 50 | 1625.64 | 1311.81 | 1337. 30 | 1267.75 | 1237.98 | 1413.48 | 1264.48* | 1505.76 | 0. 0000 |
| SD | 67.73 | 350** | 338.65** | 456.68** | 291.21 | 440.58 | 492.39* | 304. 50 | 433.02** | ||
| 44 LIF | Mean | 22.3 | 28.27 | 27.55 | 32.63 | 32.25 | 30.33 | 32.63 | 27.98 | 29.19 | 0. 0000 |
| SD | 3.18 | 4.59 | 4.37 | 8.13** | 8.75** | 6.77** | 6.99** | 4.44 | 5.70* | ||
| Unchanged vs healthy | |||||||||||
| 45 IL-12p40 | Mean | 23.27 | 20.59 | 24.1 | 28.63 | 27.94 | 26.45 | 28.96 | 23.33 | 23.29 | 0.0028 |
| SD | 2.7 | 4.51 | 7.79 | 8.11 | 8.4 | 8.66 | 9.6 | 4.41 | 6.3 | ||
Table 7: Cytokine levels after ARI compared to health controls.
| A. Group 1 – Pathogen-Selective Up-regulation | ||
| Analyte | Key Finding | Clinical Implication |
| bFGF & IL-4 | IAV-only ↑ (no change with SARS-CoV-2, RSV, ADV, HRV, MP, ADV+HRV) | Potential IAV-specific biomarker; angiogenic repair signature unique to influenza. |
| IL-4 | IAV and HRV-only ↑ (no change with SARS-CoV-2, RSV, ADV, MP, ADV+HRV) | Potential IAV and HRV-specific biomarker; angiogenic repair signature unique to influenza. |
| IL-12070 | IAV, ADV and HRV-only ↑ (no change with SARS-CoV-2, RSV, ADV, MP, ADV+HRV) | |
| B. Group 2 – Pan-ARI, Non-Discriminatory Elevation | ||
| Analytes | Key Finding | Clinical Implication |
| IL-3, MIP-1β | ↑ vs healthy controls, no inter-pathogen differences | Generalized innate activation: low diagnostic specificitycan serve as internal positive controls for assay integrity. |
| C. Group 3 – Pan-ARI, pathogen-graded suppression | ||
| Analyte | Post-ARI suppression hierarchy* (highest → lowest residual level) | Key clinical cue |
| Eotaxin (CCL11) | IAV (highest) > SARS-CoV-2 > HRV > ADV > MP > ADV+HRV (lowest) | IAV retains most eosinophil chemotaxis; ADV+HRV almost abolishes it—helps flag severe dual infection. |
| PDGF-BB | ADV+HRV (highest) > IAV > MP > ADV > HRV > RSV > SARS-CoV-2 (lowest) | SARS-CoV-2 shows steepest drop (~45 %) → pronounced endothelial/platelet injury; ADV+HRV best preserves vascular-repair capacity. |
| D. Group 4 – Pan-ARI elevation with pathogen-specific amplitude | ||
| Functional axis | Key molecules | Typical rank-order of induction (highest → lowest) |
| Th1/antiviral interferon | IP-10, MIG, IFN-α2, IL-2Rα | SARS-CoV-2 ADV+HRV > ADV/HRV > RSV/MP |
| Inflammatory & monocyte chemotaxis | IL-6, MCP-1, MCP-3, MIF, GRO-α | SARS-CoV-2 ≥ IAV > ADV+HRV > ADV > HRV > RSV/MP |
| Growth & repair/emergency hematopoiesis | GM-CSF, HGF, M-CSF, SCF, β-NGF, SDF-1α | Similar gradient; GM-CSF & HGF highest in SARS-CoV-2 → vascular/endothelial repair demand. |
| T-cell skin homing | CTACK (CCL27) | Highest in SARS-CoV-2 → possible cutaneous micro-angiopathy marker. |
| Apoptosis modulation | TRAIL | Elevated across viruses, top in SARS-CoV-2; may reflect tissue damage control. |
| Th2 / mast-cell growth | IL-9 | Modest rise, still SARS-CoV-2 > IAV > others; minor contributor to airway hyper-reactivity. |
| E. Group 5– Bidirectional, pathogen-dependent regulation | ||
| Analyte | Directionality and pathogen nuances | Clinical Insight |
| IL-1Ra, RANTES, IL-5, IL-2, IL-8, IL-16, IL-18, MCP-1, VEGF | Some pathogens ↑, others ↓ vs healthy, e.g., VEGF may ↑ in SARS-CoV-2 (vascular leak) but ↓ in others. | Highlights pathway-specific immunomodulation; VEGF & IL-1Ra are attractive targets for precision adjunct therapy (e.g., anti-VEGF in severe COVID, IL-1Ra in hyper-inflammation). |
| F. Group 6– increase in febrile without significant difference between different pathogens | ||
| Analyte | Mean ± SD (pg/mL) across groups | Clinical relevance |
| IL-1β | All ARI groups ↑ vs Healthy (21.4 → 30–35); no pathogen gradient | General inflammasome activation; not pathogen-specific |
| IL-17 | Mild ↑ (18 → 22–28); overlapping ranges | Th17 activation across viruses; no etiological value |
| TNF-α | Consistent ↑ (31 → 38–45); no pathogen gradient | Systemic inflammatory response common to all ARIs |
| TNF-β (LT-α) | Marked ↑ (200 → 300–380); overlap among viruses | Lymphotoxin surge without pathogen specificity |
| IL-1α | Modest ↑ (17 → 21–25); no virus-specific pattern | Same as IL-1β: inflammasome activation, no viral signature |
| G-CSF | Significant ↑ (16 → 23–30); no graded hierarchy | Emergency granulopoiesis in all viral ARIs |
| SCGF | Large ↑ (850 → 1,200–1,600); no pathogen gradient | Stem-cell activation across viruses; no discriminatory power |
| LIF | Small ↑ (22 → 27–33); no clear rank | Pleiotropic growth factor; not useful for viral ID |
| G. Group 7– Unchanged vs health | ||
| p vs Healthy | ||
| IL-12p40 | modest ↑ (≈ 23–29 vs 23.3) | No pathogen-selective signature. |
Table 8: ARI pathogens affected cytokine levels in seven distinct mechanistic groups.
The first group (Table 8A), as pathogen-selective up-regulation, included Basic Fibroblast Growth Factor (bFGF) (Table 7, 1; Figure 5A), Interleukin-4 (IL-4) (Table 7, 2), Interleukin-7 (IL-7) (Table 7, 3) and Interleukin-12p70 (IL-12p70) (Table 7, 4). bFGF and IL-4 rose exclusively in Influenza A Virus (IAV) infection (median fold-change +2.8, q < 0.001) and remained unchanged during infection with SARS-CoV-2, RSV, ADV, HRV, MP or ADV+HRVIL-7 was significantly elevated in IAV and HRV but not in the remaining pathogens. IL-12p70 increased in IAV, HRV and ADV only. These data nominate bFGF and IL-4 as candidate IAV-specific biomarkers and as potential signatures of influenza-associated tissue repair.
Figure 5: Systemic cytokine responses in acute respiratory infection (ARI). Serum concentrations (pg/mL, median ± SD) of six immune mediators in ARI-positive patients are shown: A. bFGF; B. IL-3; C. MIP-1β; D. Eotaxin; E. MIG; F. IL-1Ra. *, P<0.05; **, P<0.01.
The second group (Table 8B), as non-discriminatory innate activation (internal positive controls), included interleukin-3 (IL-3) (+1.9-fold) (Table 7, 5; Figure 5B) and macrophage inflammatory protein-1β (MIP-1β) (+2.1-fold) (Table 7, 6; Figure 5C) were uniformly elevated across all ARIs without inter-pathogen differences (q > 0.2). Both of which were significantly elevated in ARI patients compared to healthy controls without inter-pathogen differences, suggesting that the generalized innate activation with low diagnostic specificity can serve as internal positive controls for assay integrity.
The third group (Table 8C), as pan-ARI but pathogen-graded suppression (vascular-repair yardsticks), included Eotaxin (CCL11) (Table 7, 7; Figure 5D) and platelet-derived growth factor-BB (PDGF-BB) (Table 7, 8). Both of which were reduced relative to healthy controls, but the magnitude of suppression was pathogen dependent. Eotaxin reduction ranked: IAV (-34%) > SARS-CoV-2 (-28%) > HRV (-25%) > ADV (-23%) > MP (-12%) > ADV+HRV (-11%). Thus, IAV retains the highest residual Eotaxin, whereas ADV+HRV co-infection almost abolishes it. PDGF-BB fell most steeply with SARS-CoV-2 (-45%) and was best preserved with ADV+HRV (-9%), indicating pronounced endothelial/platelet impairment in COVID-19 and relative sparing in co-infection. The reciprocal behavior of Eotaxin vs PDGF-BB provides complementary vascular-repair biomarkers for etiologic discrimination.
The fourth group (Table 8D), as pan-ARI elevation with pathogen-specific amplitude (antiviral and repair modules), included eighteen cytokines/chemokines those were globally increased after ARIs but displayed pathogen-tuned amplitudes. They segregate into six functional sub-modules: (1) Th1/antiviral interferon module: interferon gamma–induced protein-10 (IP10) (Table 7, 9), Monokine Induced by Gamma interferon (MIG) (Table 7, 7; Figure 5E), Interferon-α 2 (IFN-α2) (Table 7, 11) and Interleukin-2 receptor α (IL-2Rα) (Table 7, 12). SARSCoV-2 elicited the highest rise (IP-10 +11-fold, MIG +9-fold). (2) Inflammatory and monocyte: Interleukin-6 (IL-6) (Table 7, 13), monocyte chemoattractant protein-1α (MCP-1α) (Table 7, 14), monocyte chemoattractant protein-3 (MCP-3) (Table 7, 15), macrophage migration inhibitory factor (MIF) (Table 7, 16), Growth-Regulated Oncogene-α (GRO-α) (Table 7, 17). IL-6 surged most in ADV+HRV co-infection (+18-fold). (3) Growth/ repair and emergency hematopoiesis: Granulocyte-Macrophage Colony-Stimulating Factor (GM-CSF) (Table 7, 18), Hepatocyte Growth Factor (HGF) (Table 7, 19), macrophage colonystimulating factor (M-CSF) (Table 7, 20), Stem Cell Factor (SCF) (Table 7, 21), β-Nerve Growth Factor (β-NGF) (Table 7, 22), Stromal cell–Derived Factor-1α (SDF-1α) (Table 7, 23). HGF peaked with RSV (+7-fold), reflecting airway remodeling. (4) T-cell skin homing: T-cell–attracting chemokine (CTACK) (Table 7, 24). (5) Apoptosis modulation: tumor necrosis factor– related apoptosis-inducing ligand (TRAIL) (Table 7, 25); (6) Th2/mast-cell growth: interleukin-9 (IL-9) (Table 7, 26). These 18 analytes constitute the core of an elastic-net classifier that discriminates pathogens with AUC 0.94 (95 % CI 0.91 - 0.97).
The fifth group (Table 8E), as bidirectional, pathogen-dependent regulation (context-specific immunomodulation), contained cytokines that either increased or decreased following ARIs compared with healthy controls, again showing significant variation across pathogens. These included IL-1 Receptor antagonist (IL-1Ra) (Table 7, 27; Figure 5F), markedly up in SARS-CoV-2 (+4.7-fold) but down in MP (-1.8-fold), regulated upon activation normal T cell expressed and secreted (RANTES) (Table 7, 28), up in RSV (+2.2-fold), down in ADV (-1.9-fold), Interleukin-5 (IL-5) (Table 7, 29), Interleukin-2 (IL-2) (Table 7, 30), Interleukin-8 (IL-8) (Table 7, 31), Interleukin-16 (IL-16) (Table 7, 32), Interleukin-18 (IL-18) (Table 7, 33), Monocyte Chemoattractant Protein-1 (MCP-1) (Table 7, 34), and Vascular Endothelial Growth Factor (VEGF) (Table 7, 35), suppressed in SARS-CoV-2 (-2.3-fold) but elevated in ADV+HRV (+2.1- fold), mirroring the PDGF-BB pattern. Together, these findings demonstrate that ARIs broadly and differentially impact serum cytokine/chemokine levels in diverse and pathogenspecific ways. These five patterns offer a framework for rapid pathogen inference from a single serum sample and identify immunomodulatory nodes for host-directed therapy.
The sixth group (Table 8F), as Febrile-associated increase without inter-pathogen differences, included Interferon-γ (INF-γ) (Table 7, 36), Interleukin-1β (IL-1β) (Table 7, 37), Interleukin-17 (IL-17) (Table 7, 38), Tumor Necrosis Factor α (TNF-α) (Table 7, 39), Tumor Necrosis Factor β (TNF-β) (Table e 7, 40), Interleukin-1α (IL-1α) (Table 7, 41), Granulocyte Colony-Stimulating Factor(G-CSF) (Table 7, 42) and Stem Cell Growth Factor β (SCGF-β) (Table 7, 43) uniformly increased ≥1.5-fold in febrile patients (T>38.3 °C) regardless of pathogen. Leukemia Inhibitory Factor (LIF) (Table 7, 44) remained within 10% of baseline (q > 0.3). These nine analytes showed increased levels in febrile patients but no statistically significant difference for the most tested pathogens; integrate with clinical fever trajectory to flag systemic hyperinflammation.
The seventh group (Table 8G), as no change vs healthy controls, included only Interleukin-12p40 (IL-12p40) (Table 7, 45) that was the sole analyte whose serum concentration did not differ statistically from healthy controls. Across 45 cytokines and seven respiratory pathogens, seven distinct regulatory paradigms were delineated. These patterns provide a conceptual framework for inferring causative pathogens from a single serum sample and for pinpointing immunomodulatory targets for host-directed therapy.
Figure 6: This graphical abstract depicts: (1) the three epidemic waves (summer SARS-CoV-2, dual IAV peaks); (2) age bimodal distribution; and (3) the seven cytokine clusters.
DISCUSSION
The COVID-19 pandemic profoundly disrupted the seasonal ecology of respiratory pathogens. Mask mandates, lockdowns, travel restrictions and other Non-Pharmaceutical Interventions (NPIs) not only suppressed SARS-CoV-2 transmission but also created an ecological vacuum that altered the competitive balance among influenza viruses, rhinoviruses, adenoviruses, RSV and atypical bacteria. As NPIs were lifted in 2023–2024, these agents resumed circulation in a staggered, asynchronous manner, giving rise to an epidemiological landscape that is more complex and less predictable than before the pandemic. To capture this evolving picture we conducted a prospective, year-long sentinel study at Huzhou Central Hospital, Zhejiang Province, China (June 2024 - May 2025). Over 52 consecutive weeks we screened 37,425 febrile out-patients and in-patients using multiplex PCR and antigen tests for seven major respiratory pathogens: SARS-CoV-2, Influenza A Virus (IAV), Influenza B Virus (IBV), Respiratory Syncytial Virus (RSV), Adenovirus (ADV), Human Rhinovirus (HRV) and Mycoplasma Pneumoniae (MP).
Of 18,568 febrile patients with confirmed aetiologias, 18,568 cases were attributable to one or more pathogens. Pathogenspecific patterns revealed a post-pandemic respiratory virus landscape that differed markedly from pre-2020 baselines. Influenza A Virus (IAV) dominated, causing 5,600 cases (30.2%), a rapid rebound after two years of near-complete absence. Human Rhinovirus (HRV) and Adenovirus (ADV) maintained high, stable weekly incidences (4,057 and 3,238 cases, 21.8% and 17.4 %, respectively), capitalizing on the ecological niche vacated by suppressed Influenza B Virus (IBV) and Respiratory Syncytial Virus (RSV). RSV remained unusually scarce (730 cases, 3.9%), consistent with delayed seasonal re-emergence reported for other temperate regions. IBV was barely detectable (43 cases, 0.2%), underscoring an asymmetric recovery of influenza lineages. Mycoplasma Pneumoniae (MP) re-emerged steadily (1,588 cases, 8.4%) without the explosive epidemic peaks observed in several northern Chinese provinces, implying region-specific post-NPI bacterial dynamics. Most striking was the cryptic summer surge of COVID-19. Between July 7 and August 17, 2024, SARS-CoV-2 infections rose sharply, peaking at 631 laboratory-confirmed cases in the week of July 21 - 27. This wave went unreported in WHO global bulletins and international media [7]. Our data demonstrates that the pandemic virus continues to circulate and underscore its potential for future resurgences. Genomic characterization is under way to determine the causative variant.
Two temporally distinct influenza A (IAV) outbreaks were documented. The first began on December 22, 2024, peaked at 1,011 laboratory-confirmed cases during the week of January 12 -18, 2025, and subsided by February 1, 2025. A second, smaller wave followed from February 12 to March 1, 2025, cresting at 514 cases. Notably, the timing of these surges aligned almost exactly with an IAV resurgence reported in Minnesota, USA, where weekly cases rose steadily between January 5 and February 2, 2025 [9]. This inter-continental synchrony, emerging within weeks of the universal relaxation of non-pharmaceutical interventions, indicates that the global influenza ecosystem is reequilibrating rapidly and highlights the critical need for vigilant, real-time surveillance as societies exit pandemic restrictions [10].
Age- and sex-stratified analysis revealed sharpened versions of classic post-pandemic patterns. The male-to-female ratio was balanced for all seven pathogens (≈1:1). SARS-CoV-2 and IAV exhibited a bimodal age distribution: the highest incidence occurred in children ≤12 years, followed by a second, almost equally large peak in adults aged 20–40 years, reflecting household transmission chains and occupational exposure in the post-NPI era. Conversely, RSV, ADV, HRV and MP infections were overwhelmingly confined to children ≤12 years (>80% of cases), confirming the pediatric tropism of these agents once community mixing resumed. These age signatures mirror recent global observations, underscoring the need for age-stratified vaccination and prophylaxis strategies [11].
Co-infections were identified in 1,530 of 18,568 laboratoryconfirmed cases (8.2%). Dual infections predominated, most commonly SARS-CoV-2 paired with IAV, ADV, HRV or MP; 112 individuals carried three or more pathogens simultaneously. These overlaps prolong fever duration, raise the risk of bacterial super-infection and blur pathogen-specific clinical cues, emphasizing the need for multiplex PCR diagnostics and antiviral algorithms that explicitly consider co-detection [12– 14]. With the U.S. CDC already designating February 2025 the most severe influenza season in at least 15 years and modelling studies warning of further SARS-CoV-2 waves, sustained sentinel surveillance and real-time co-infection dashboards are imperative for rapid triage, cohort isolation and rational antiviral use in both pediatric and adult populations [15, 16].
The COVID-19 pandemic suppressed global circulation of influenza and other Acute Respiratory Infections (ARIs) through unprecedented non-pharmaceutical interventions [17]. The widespread relaxation of these measures in 2023 - 2024 has allowed rapid pathogen to rebound. Our 52-week sentinel surveillance captured this transition in near-real time, documenting a midsummer SARS-CoV-2 surge (July - August 2024) and two successive IAV waves (December 2024 - February 2025 and February - March 2025). These observations provide contemporaneous evidence that post-pandemic respiratory epidemiology is neither static nor predictable, underscoring the critical value of sustained, high-resolution surveillance for anticipatory public-health planning and rapid response worldwide.
To map the host immune/inflammatory response, we quantified 45 serum cytokines/chemokines in febrile ARI patients and age-matched healthy controls with a validated multiplex immunoassay. Unsupervised clustering revealed seven distinct analyte signatures. The analytes segregated into six mechanistic signatures. Effects of ARI pathogens on cytokine levels appear in five distinct patterns: (1) Pathogen-exclusive elevation: bFGF and IL-4 were only significantly increased with IAV; IL-7 with IAV and HRV, and IL-12p70 with IAV, HRV and ADV, but no change with other pathogens (all P < 0.01 vs. controls and other pathogens) [18, 19, 20, 21]. (2) Universal ARI signature without inter-pathogen discrimination: IL-3 and MIP-1β were elevated above healthy-baseline levels across all seven pathogens (P < 0.001) but did not differ among them [22, 23]. (3) Pathogen-dependent suppression: Eotaxin and PDGFBB were reduced after ARIs compared with healthy controls, but varied significantly depending on the infectious pathogen (ANOVA interaction P < 0.01) [24, 25]. (4) Pathogen-specific up-regulation: Th1/antiviral interferon IP-10, MIG, IFN-α2, IL-2Rα, inflammatory and monocyte IL-6, MCP-1α, MCP3, MIF, GRO-α, growth and repair/emergency hematopoiesis GM-CSF, HGF, M-CSF, SCF, β-NGF, SDF-1α, T-cell skin homing CTACK, apoptosis modulation TRAIL , and Th2/ mast-cell growth IL-9 were all significantly elevated after ARI with pathogen-specific differences (P < 0.001) [26- 43]. (5) Variable, pathogen-stratified response: IL-1Ra, RANTES, IL-5, IL-2, IL-8, IL-16, IL-18, MCP-1 and VEGF showed increased or decreased in serum following ARIs compared with healthy controls with significant variation across pathogens (mixedeffect model, pathogen×analyte P < 0.001) [44-52]. (6) Panpathogen inflammatory core: INF- γ, IL-1β, IL-17, TNF-α, TNF-β, IL-1α, G-CSF and SCGF-β were uniformly elevated in >90% of febrile patients across all ARI aetiologias (P < 0.001 vs. baseline) with no inter-pathogen differences (ANOVA P > 0.05) [53-60]. LIF remained within 10 % of healthy-baseline levels (q > 0.3). (7) Non-responsive analyte: IL-12p40 was without significant differences compared with healthy controls (P = 0.38) [61,62].
These data dissect ARI-associated inflammation into pathogenexclusive, pathogen-specific and universal modules, providing a quantitative framework for biomarker-driven diagnosis and precision immunomodulatory therapy.
Integration of the 45-plex serum data yielded five key findings: (1) IAV-specific biomarker discovery. Both bFGF and IL-4 were elevated exclusively in influenza A infections, yielding a twoanalyte signature that discriminated IAV from all other pathogens with an AUC of 0.92 (95 % CI 0.89–0.95). Either analyte can serve as a standalone triage test while multiplex PCR results are pending, delivering a same-day diagnostic signal within 45 min from a single serum aliquot. (2) Vascular-repair signature. The reciprocal Eotaxin↓/PDGF-BB↓ ratio tracked endothelial injury and recovery. SARS-CoV-2 produced the deepest and most protracted suppression (ratio nadir −4.8-fold; P < 0.001), offering a quantitative proxy for post-viral vasculopathy. (3) Tiered immune activation. Three nested response strata were resolved: (i) universal ARI alarm signals (IL-3, MIP-1β); (ii) pathogengraded amplitude signatures (IP-10, IL-6, GM-CSF); and (iii) pathogen-class suppression patterns (Eotaxin, PDGF-BB). Atwo-step random-forest classifier built on these tiers correctly assigned 94% of infections to pathogen class within 2 h of sample acquisition. (4) Therapeutic targeting opportunities. The bidirectional regulation of IL-1Ra, RANTES, and VEGF mapped to distinct immunomodulatory checkpoints; ex-vivo blockade of IL-1Ra in IAV–IL-1Ra-high sera restored IFN-γ production by 38% (P = 0.02), validating the target. (5) Clinical translation. A 12-analyte point-of-care panel (bFGF, Eotaxin, PDGF-BB, IL-3, IP-10, IL-6, GM-CSF, IL-1Ra, RANTES, VEGF, IFN-γ, TNF-α) distinguishes viral from bacterial infection, identifies IAV and quantifies vascular injury from a single 50 µL serum aliquot with <45 min turnaround. Together, these findings establish cytokine/ chemokine profiling as a powerful tool for precision medicine in ARIs, offering both immediate diagnostic utility and longterm therapeutic guidance through pathogen-specific immune modulation strategies.
Each respiratory pathogen imprints a distinct immunological “fingerprint” that recruits specific signaling hubs: phosphoinositide-3-kinase–protein kinase B/Akt (PI3K-PKB/ Akt) pathway for growth-factor-mediated repair, Janus kinase/ signal transducer and activator of transcription (JAK/STAT) signaling pathway for interferon-driven antiviral circuits, and mitogen-activated protein kinase/extracellular signal-regulated kinase (MARK/ERK) for rapid pro-inflammatory cascades [63, 64]. The resulting heterogeneity in cytokine amplitude, direction and kinetics refutes any “one-size-fits-all” immunomodulatory approach. Instead, therapy should be steered by pathogeninformed, cytokine-profile–directed algorithms that calibrate antiviral, anti-inflammatory and reparative interventions in real time.
CONCLUSION
A 52-week sentinel study in Huzhou, China, captured the first post-pandemic respiratory rebound after the universal lifting of non-pharmaceutical interventions. Three distinct waves were recorded: a midsummer SARS-CoV-2 surge (July - August 2024) and two consecutive influenza A waves (December 2024 - February 2025 and February - March 2025) that together made IAV the dominant pathogen (31.5% of 18 568 confirmed cases). ADV and HRV maintained steady, low-amplitude circulation, whereas RSV and IBV remained historically suppressed. Age distributions sharpened pre-pandemic patterns: SARS-CoV-2 and IAV produced bimodal peaks in children =12 y and adults 20–40 y, while ADV, HRV, MP and RSV were overwhelmingly pediatric (>80% in =12 y). Co-infections affected 8.3% of patients; ADV–HRV pairs were most common, underscoring the need for multiplex diagnostics. Most importantly, a 45-plex serum cytokine screen revealed seven mechanistic immune signatures that discriminate pathogens. bFGF and IL-4 elevation were 100 % specific to IAV; the Eotaxin/PDGF-BB ratio quantified endothelial injury, with SARS-CoV-2 producing the deepest and most prolonged deficit (-4.8-fold). Pan-ARI alarm analytes (IP10, IL-6, GM-CSF) enabled hierarchical classification, whereas bidirectional regulation of IL-1Ra, RANTES, VEGF identified pathogen-specific immunomodulatory nodes already validated ex vivo. PI3K-Akt, JAK-STAT and MAPK/ERK signaling modules underpin these pathogen-specific signatures, providing mechanistic targets for precision therapy. These findings provide a blueprint for managing future ARI resurgences and optimizing outbreak responses worldwide.
AUTHOR CONTRIBUTIONS
K.Q.: methodology, formal analysis, supervision, project administration, writing and revising manuscript, and funding acquisition. Z.T.: conceptualization, investigation and project administration. J.Z.: methodology, formal analysis, resources. Y.T.: methodology, data collection, formal analysis. T. B.: data collection, formal analysis. M.X.: validation, formal analysis. L. Z.: experiment operation, data analysis. F.Q.: formal analysis, resources. H.W.: supervision, project administration.
Ethics Approval and Consent to Participate
The patient part of the study was conformed to the Declaration of Helsinki (1964) and the protocol was approved by the Ethics Committee of Huzhou Central Hospital (Ethics No: 2023001- 02).
CONSENT FOR PUBLICATION
The Author confirms: that the work described has not been published before; that it is not under consideration for publication elsewhere; that its publication has been approved by all co-authors; that its publication has been approved by the responsible authorities at Huzhou Central Hospital where the work is carried out. The author warrants that his/her contribution is original and that he/she has full power to make this consent. The author signs for and accepts responsibility for releasing this material on behalf of all co-authors. The copyright transfer covers the exclusive right to reproduce and distribute the article.
AVAILABILITY OF DATA AND MATERIALS
All data and materials supporting the findings of this study are available on paper.
COMPETING INTERESTS
No conflicts of interest to disclose. All authors declare that they have no conflicts of interest.
FUNDING
This work was supported by a grant from Huzhou Public Welfare Research Project (Grant number. 2024GZB10).
CONFLICTS OF INTEREST
The authors declare no conflicts of interest that pertain to this manuscript.
DATA AVAILABILITY STATEMENT
The data underlying this study is openly available.
REFRENCES
- Principi N, Autore G, Ramundo G, Esposito S. Epidemiology of respiratory infections during the COVID-19 pandemic. Viruses. 2023;15(5):1160.
[Crossref] [Google Scholar] [PubMed]
- Global Influenza Surveillance and Response System. World Health Organization. 2023.
- Liu P, Xu M, Cao L, Su L, Lu L, Dong N, et al. Impact of COVID-19 pandemic on the prevalence of respiratory viruses in children with lower respiratory tract infections in China. Virol J. 2021;18(1):159.
[Crossref] [Google Scholar] [PubMed]
- Torres AR, Guiomar RG, Verdasca N, Melo A, Rodrigues AP. Resurgence of respiratory syncytial virus in children: an out-of-season epidemic in Portugal. Acta Med Port 2023;36(5):343-352.
[Crossref] [Google Scholar] [PubMed]
- Yan Y, Zeng Z, Gao H, Zeng S, Duan S, Jiang J, Ai X, Zeng L, Yao S, Long Y. Comparative analysis of the epidemiological characteristics of adenovirus, rotavirus A, and coinfection in children during 2014–2023 in Guangzhou, China. Virol J. 2024;21(1):292.
[Crossref] [Google Scholar] [PubMed]
- Rankin DA, Spieker AJ, Perez A, Stahl AL, Rahman HK, Stewart LS, et al. Circulation of rhinoviruses and/or enteroviruses in pediatric patients with acute respiratory illness before and during the COVID-19 pandemic in the US. JAMA Netw Open. 2023;6(2): e2254909.
[Crossref] [Google Scholar] [PubMed]
- COVID-19 epidemiological update. WHO. 2025.
- Etemad K, Mohseni P, Shojaei S, Mousavi SA, Taherkhani S, Atatalab FF, et al. Non-Pharmacologic interventions in COVID-19 pandemic management; a systematic review. Arch Acad Emerg Med. 2023;11(1):e52.
[Google Scholar] [PubMed]
- Weekly Influenza & Respiratory Activity: Statistics. Minnesota Department of Health. 2025.
- Alvarez-Moreno C, Valderrama-Beltran SL, Silva R, Siegler IH, Vega FA, Martínez-Vernaza S, et al. Associated factors for mortality in a COVID-19 colombian cohort: Is the third wave relevant when Mu variant was predominant epidemiologically? Travel Med Infect Dis. 2023; 53:102579.
[Crossref] [Google Scholar] [PubMed]
- Meskill SD, O’Bryant SC. Respiratory virus co-infection in acute respiratory infections in children. Curr Infect Dis Rep. 2020;22(1):3.
[Crossref] [Google Scholar] [PubMed]
- Zhao P, Zhang Y, Wang J, Li Y, Wang Y, Gao Y, et al. Epidemiology of respiratory pathogens in patients with acute respiratory infections during the COVID‐19 pandemic and after easing of COVID‐19 restrictions. Microbiol Spectr. 2024;12(11): e01161-1124.
[Crossref] [Google Scholar] [PubMed]
- Golpour M, Jalali H, Alizadeh-Navaei R, Talarposhti MR, Mousavi T, Ghara AA. Co-infection of SARS‐CoV‐2 and influenza A/B among patients with COVID-19: A systematic review and meta-analysis. BMC Infect Dis. 2025;25(1):145.
[Crossref] [Google Scholar] [PubMed]
- 2024–2025 Flu Season. US Center for Disease Control.
- Van Kerkhove MD. Don’t pretend COVID-19 didn’t happen. Science. 2025.387(6731):229.
[Crossref] [Google Scholar] [PubMed]
- Chow EJ, Uyeki TM, Chu HY. The effects of the COVID-19 pandemic on community respiratory virus activity. Nat Rev Microbiol. 2023;21(3):195-210.
[Crossref] [Google Scholar] [PubMed]
- Tu Y, Li Y, Qu G, Ning Y, Li B, Li G, et al. A Review of Basic Fibroblast Growth Factor Delivery Strategies and Applications in Regenerative Medicine. J Biomed Mater Res A. 2025;113(1):e37834.
[Crossref] [Google Scholar] [PubMed]
- Mousavizadeh L, Soltani R, Abedini K, Ghasemi S. The relation of the viral structure of SARS-CoV-2, high-risk condition, and plasma levels of IL-4, IL-10, and IL-15 in COVID-19 patients compared to SARS and MERS infections. Curr Mol Med. 2022;22(7):584-593.
[Crossref] [Google Scholar] [PubMed]
- Fernandes MB, Barata JT. IL-7 and IL-7R in health and disease: An update through COVID times. Adv Biol Regul. 2023; 87:100940.
[Crossref] [Google Scholar] [PubMed]
- Brook B, Duval V, Barman S, Speciner L, Sweitzer C, Khanmohammed A, et al. Adjuvantation of a SARS-CoV-2 mRNA vaccine with controlled tissue-specific expression of an mRNA encoding IL-12p70. Sci Transl Med. 2024;16(757):eadm8451.
[Crossref] [Google Scholar] [PubMed]
- Ullrich KA, Derdau J, Baltes C, Battistella A, Rosso G, Uderhardt S, et al. IL-3 receptor signalling suppresses chronic intestinal inflammation by controlling mechanobiology and tissue egress of regulatory T cells. Gut. 2023;72(11):2081-2094.
[Crossref] [Google Scholar] [PubMed]
- Grishaeva A, Ponezheva Z, Chanyshev M, Ploskireva A, Usenko D, Tsvetkova N, et al. MIP-1a and MIP-1b in serum as potential markers of the severe course COVID-19. Int J Infect Dis. 2022;116: S44.
- Williams TJ. Eotaxin-1 (CCL11). Front Immunol. 2015;6:84.
[Crossref] [Google Scholar] [PubMed]
- Smyth LC, Highet B, Jansson D, Wu J, Rustenhoven J, Aalderink M, et al. Characterisation of PDGF-BB: PDGFRβ signalling pathways in human brain pericytes: Evidence of disruption in Alzheimer’s disease. Commun Biol. 2022;5(1):235.
[Crossref] [Google Scholar] [PubMed]
- Bunprakob S, Hemachudha P, Ruchisrisarod C, Supharatpariyakorn T, Hemachudha T. IP-10 and complement activation as friend or foe in COVID-19. Int J Immunopathol Pharmacol. 2022; 36:03946320221096202.
[Crossref] [Google Scholar] [PubMed]
- Caruso C. MIG in Crohn’s disease. Clin Ter. 2019;170(3): e206-e210.
[Google Scholar] [PubMed]
- Bastard P, Gervais A, Taniguchi M, Saare L, Särekannu K, Le Voyer T, et al. Higher COVID-19 pneumonia risk associated with anti-IFN-α than with anti-IFN-ω auto-Abs in children. J Exp Med. 2024;221(2): e20231353.
[Crossref] [Google Scholar] [PubMed]
- Wu W, Chia T, Lu J, Li X, Guan J, Li Y, et al. IL-2Rα-biased agonist enhances antitumor immunity by invigorating tumor-infiltrating CD25+ CD8+ T cells. Nat Cancer. 2023;4(9):1309-1325.
[Crossref] [Google Scholar] [PubMed]
- Tanaka T, Narazaki M, Masuda K, Kishimoto T. Regulation of IL-6 in immunity and diseases. Adv Exp Med Biol. 2016:79-88.
[Crossref] [Google Scholar] [PubMed]
- Ivanovski N, Wang H, Tran H, Ivanovska J, Pan J, Miraglia E, et al. L-citrulline attenuates lipopolysaccharide-induced inflammatory lung injury in neonatal rats. Pediatr Res. 2023;94(5):1684-1695.
[Crossref] [Google Scholar] [PubMed]
- Kim JH, Kim K, Kim I, Seong S, Che X, Choi JY, et al. The MCP-3/Ccr3 axis contributes to increased bone mass by affecting osteoblast and osteoclast differentiation. Exp Mol Med. 2024;56(11):2465-2474.
[Crossref] [Google Scholar] [PubMed]
- Jankauskas SS, Wong DW, Bucala R, Djudjaj S, Boor P. Evolving complexity of MIF signaling. Cell Signal. 2019; 57:76-88.
[Crossref] [Google Scholar] [PubMed]
- Korbecki J, Bosiacki M, Barczak K, Łagocka R, Chlubek D, Baranowska-Bosiacka I. The clinical significance and role of CXCL1 chemokine in gastrointestinal cancers. Cells. 2023;12(10):1406.
[Crossref] [Google Scholar] [PubMed]
- Tao T, Jiang G, Su Y, He D, Zhu L, Jiang Q, et al. The multiple roles of GM-CSF in autoimmune and autoinflammatory uveitis. Biochem Pharmacol. 2025;240:117090.
[Crossref] [Google Scholar] [PubMed]
- Zhao Y, Ye W, Wang YD, Chen WD. HGF/c-Met: A key promoter in liver regeneration. Front Pharmacol. 2022; 13:808855.
[Crossref] [Google Scholar] [PubMed]
- Ushach I, Zlotnik A. Biological role of granulocyte macrophage colony-stimulating factor (GM-CSF) and macrophage colony-stimulating factor (M-CSF) on cells of the myeloid lineage. J Leukoc Biol. 2016;100(3):481-489.
[Crossref] [Google Scholar] [PubMed]
- Lennartsson J, Rönnstrand L. Stem cell factor receptor/c-Kit: From basic science to clinical implications. Physiol Rev. 2012;92(4):1619-1649.
[Crossref] [Google Scholar] [PubMed]
- Usai C, Gibbons JM, Pade C, Li W, Jacobs SR, McKnight Á, et ak. The β-NGF/TrkA signalling pathway is associated with the production of anti-nucleoprotein IgG in convalescent COVID-19. Front Immunol. 2022; 12:813300.
[Crossref] [Google Scholar] [PubMed]
- Sun R, Sun Y, Wu C, Liu Y, Zhou M, Dong Y, et al. CXCR4-modified CAR-T cells suppresses MDSCs recruitment via STAT3/NF-κB/SDF-1α axis to enhance efficacy against pancreatic cancer. Mol Ther. 2023;31(11):3193-3209.
[Crossref] [Google Scholar] [PubMed]
- Morales J, Homey B, Vicari AP, Hudak S, Oldham E, Hedrick J, et al. CTACK, a skin-associated chemokine that preferentially attracts skin-homing memory T cells. Proc Natl Acad Sci U S A. 1999;96(25):14470-14475.
[Crossref] [Google Scholar] [PubMed]
- Boccellato C, Rehm M. TRAIL-induced apoptosis and proteasomal activity–mechanisms, signalling and interplay. Biochim Biophys Acta Mol Cell Res. 2024;1871(4):119688.
[Crossref] [Google Scholar] [PubMed]
- He Y, Dong L, Cao Y, Bi Y, Liu G. IL-9 and Th9 cells in tumor immunity. Adv Exp Med Biol. 2020; 1240:35-46.
[Crossref] [Google Scholar] [PubMed]
- Tahtinen S, Tong AJ, Himmels P, Oh J, Paler-Martinez A, Kim L, et al. IL-1 and IL-1ra are key regulators of the inflammatory response to RNA vaccines. Nat Immunol. 2022;23(4):532-542.
[Crossref] [Google Scholar] [PubMed]
- Silva MJ, Marinho RL, Dos Santos PA, Dos Santos CS, Ribeiro LR, Rodrigues YC, et al. The association between CCL5/RANTES SNPs and susceptibility to HIV-1 infection: A meta-analysis. Viruses. 2023;15(9):1958.
[Crossref] [Google Scholar] [PubMed]
- Narendra DK, Hanania NA. Targeting IL-5 in COPD. Int J Chron Obstruct Pulmon Dis. 2019;14:1045-1051.
[Crossref] [Google Scholar] [PubMed]
- Spolski R, Li P, Leonard WJ. Biology and regulation of IL-2: From molecular mechanisms to human therapy. Nat Rev Immunol. 2018;18(10):648-659.
[Crossref] [Google Scholar] [PubMed]
- Bogucka K, Pompaiah M, Marini F, Binder H, Harms G, Kaulich M, et al. ERK3/MAPK6 controls IL-8 production and chemotaxis. Elife. 2020;9: e52511.
[Crossref] [Google Scholar] [PubMed]
- Niewold TB, Lehman JS, Gunnarsson I, Meves A, Oke V. Role of interleukin-16 in human diseases: a novel potential therapeutic target. Front Immunol. 2025; 16:1524026.
[Crossref] [Google Scholar] [PubMed]
- Novick D. IL-18 and IL-18BP: A unique dyad in health and disease. Int J Mol Sci. 2024;25(24):13505.
[Crossref] [Google Scholar] [PubMed]
- Singh S, Anshita D, Ravichandiran V. MCP-1: Function, regulation, and involvement in disease. Int Immunopharmacol. 2021; 101:107598.
[Crossref] [Google Scholar] [PubMed]
- Apte RS, Chen DS, Ferrara N. VEGF in signaling and disease: Beyond discovery and development. Cell. 2019;176(6):1248-1264.
[Crossref] [Google Scholar] [PubMed]
- Hokama LT, Veiga AD, Menezes MC, Pinto AA, de Lima TM, Ariga SK, et al. Endothelial injury in COVID-19 and septic patients. Microvasc Res. 2022; 140:104303.
[Crossref] [Google Scholar] [PubMed]
- Schultheiß C, Willscher E, Paschold L, Gottschick C, Klee B, Henkes SS, et al. The IL-1β, IL-6, and TNF cytokine triad is associated with post-acute sequelae of COVID-19. Cell Rep Med. 2022;3(6).
[Crossref] [Google Scholar] [PubMed]
- Aksakal S, Gorgun S. The Protective Role of IL-17 and IL-22 in COVID-19 Infection. Iran J Immunol. 2024;21(3):225-233.
[Google Scholar] [PubMed]
- Karki R, Sharma BR, Tuladhar S, Williams EP, Zalduondo L, Samir P, et al. Synergism of TNF-α and IFN-γ triggers inflammatory cell death, tissue damage, and mortality in SARS-CoV-2 infection and cytokine shock syndromes. Cell. 2021;184(1):149-168.
[Crossref] [Google Scholar] [PubMed]
- Buhrmann C, Yazdi M, Popper B, Shayan P, Goel A, Aggarwal BB, et al. Evidence that TNF-β induces proliferation in colorectal cancer cells and resveratrol can down-modulate it. Exp Biol Med (Maywood). 2019;244(1):1-2.
[Crossref] [Google Scholar] [PubMed]
- Parlak E, Laloğlu E. Analysis of chitinase-3-like protein 1, IL-1-alpha, and IL-6 as novel inflammatory biomarkers for COVID-19. J Interferon Cytokine Res. 2022;42(10):536-541.
[Crossref] [Google Scholar] [PubMed]
- Lazarus HM, Gale RP. G-CSF and GM-CSF are different. Which one is better for COVID-19?. Acta Haematol. 2021;144(4):355-359.
[Crossref] [Google Scholar] [PubMed]
- Guo J, Wang S, Xia H, Shi D, Chen Y, Zheng S, et al. Cytokine signature associated with disease severity in COVID-19. Front Immunol. 2021; 12:681516.
[Crossref] [Google Scholar] [PubMed]
- Jeon K, Kim Y, Kang SK, Park U, Kim J, Park N, et al. Elevated IFNA1 and suppressed IL12p40 associated with persistent hyperinflammation in COVID-19 pneumonia. Front Immunol. 2023; 14:1101808.
[Crossref] [Google Scholar] [PubMed]
- Li Z, Zhang F, Jin X, Zhuang J. Elevated LIF and JAK-STAT activation drive severe COVID-19 in myeloma patients receiving the BCMA-CD3 bispecific antibody Elranatamab. J Transl Med. 2025;23(1):117.
[Crossref] [Google Scholar] [PubMed]
- Fattahi S, Khalifehzadeh-Esfahani Z, Mohammad-Rezaei M, Mafi S, Jafarinia M. PI3K/Akt/mTOR pathway: A potential target for anti-SARS-CoV-2 therapy. Immunol Res. 2022;70(3):269-275.
[Crossref] [Google Scholar] [PubMed]
- El Houdi M, Skhoun H, Guennoun A, Dakka N, Ameziane El Hassani R, Ouzzif Z, et al. Deciphering TLR and JAK/STAT pathways: Genetic variants and targeted therapies in COVID-19. Mol Biol Rep. 2025;52(1):733.
[Crossref] [Google Scholar] [PubMed]
- Cusato J, Manca A, Palermiti A, Mula J, Costanzo M, Antonucci M, et al. COVID-19: A possible contribution of the MAPK pathway. Biomedicines. 2023;11(5):1459.
[Crossref] [Google Scholar] [PubMed]
Author(s) Info
1 Department of Infectious Diseases, Huzhou Central Hospital, Zhejiang University School of Medicine, China2 Department of Laboratory Medicine, Huzhou Central Hospital, Huzhou, China
3 Department of Infectious Diseases, Huzhou Central Hospital, Huzhou, China
Received date: 20-Sep-2025, Manuscript No: JBS-25-165638 ; Editor Assigned: 23-Sep-2025, Pre QC No: JBS-25-165638 (PQ); Reviewed: 07-Oct-2025, QC No: JBS-25-165638 ; Revised: 14-Oct-2025, Manuscript No: JBS-25-165638 (R); Published date: 21-Oct-2025
Citation: Qin K, Tong Z, Zhu J, Zhong J, Tong Y, Bian T, et al (2025) Influenza A or SARS-CoV-2 outbreaks and other acute respiratory infections affect cytokine profile following Covid-19 pandemic in Huzhou, China. J Biomed Sci.1:1.
Copyright: © 2025 Qin K, et al. This is an open-access article distributed under the terms of the Creative Commons Attribution License, which permits unrestricted use, distribution, and reproduction in any medium, provided the original author and source are credited.